适用于MCU的简易单键电源开关设计
做一些小设备时常会需要控制设备开关机以节省电能,通常会采取设置电源开关的方式。
但有时设置拨动开关等不美观也不耐用,需要更高端一点的操作(逃
那么该设计就可以派上用场了:
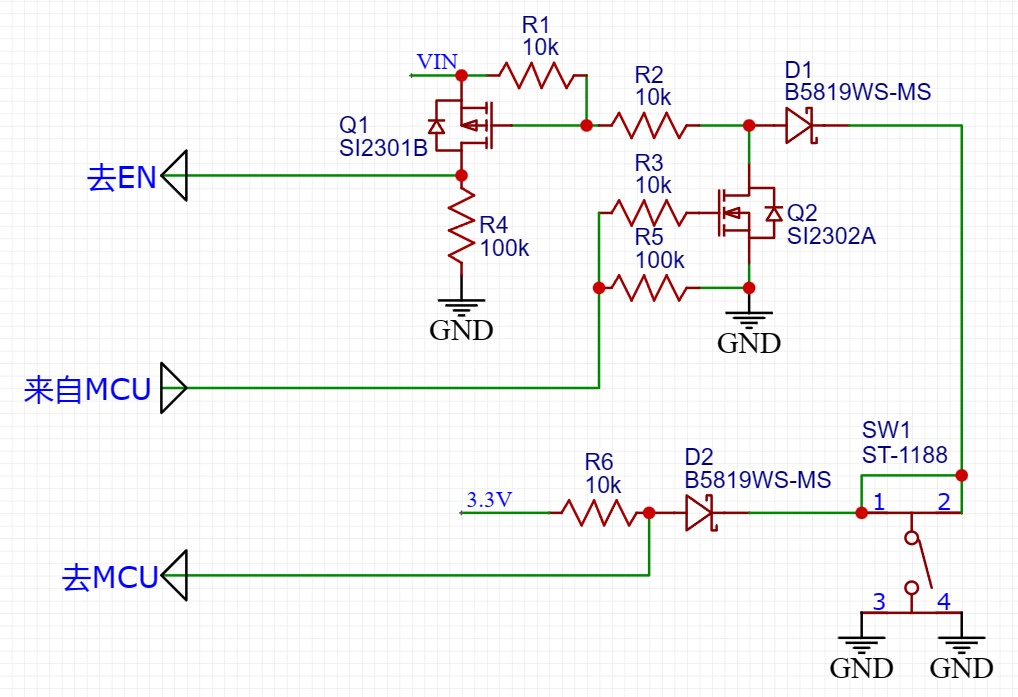
该设计的使用需要以下前提:
- 前端的电源能够被EN脚控制完全关断(如LDO、Buck、带负载开关的Boost);
- 前端被控制的电源EN脚逻辑应当是:高电平运行,低电平关断;
- VIN输入电压范围介于3-20V之间(低压受MOS的Vgs(th)和二极管的Vf影响,高压受到Vgs(max)影响);
- MCU有一个可用作推挽输出的、上电时无异常波形输出的GPIO;
- 按键按下电平为低。
电路静态分析如下:
未开机时
- 来自MCU的信号悬空,Q2不导通;
- 按键未按下,D1右侧节点相当于悬空(NC);
- R2右侧节点相当于悬空(NC),Q1的G极被R1上拉至VIN,Vgs=0V,Q1不导通;
- 去EN脚的信号被R4下拉至GND,EN为低电平,前端电源关断。
开机状态下
- 来自MCU的信号为高电平,Q2导通;
- 按键未按下,D1右侧节点相当于悬空(NC);
- R2右侧节点被Q2下拉至GND,Q1的G极经过R1和R2分压得到1/2VIN电压,Vgs=1/2VIN,Q1导通;
- 去EN脚的信号被Q1上拉至VIN,EN为高电平,前端电源运行。
电路动态分析如下:
未开机->开机时
- 按键按下,R2右侧节点经由D1被SW1接到GND,R2右侧节点电压为D1的Vf;同时R6右侧节点经由D2被SW1接到GND,R6右侧电压为D2的Vf;
- Q1的G极经过R1和R2分压得到1/2(VIN-Vf)电压,Vgs=1/2(VIN-Vf),Q1导通;
- 去EN脚的信号被Q1上拉至VIN,EN为高电平,前端电源运行;
- MCU上电后,读取R6右侧节点电平(去MCU的信号)确认开机意图,若需要开机,将来自MCU的信号拉高,Q2导通;
- 此时R2右侧节点被Q2下拉至GND,Q1的G极经过R1和R2分压得到1/2VIN电压,Vgs=1/2VIN,Q1导通;
- 去EN脚的信号仍然被Q1上拉至VIN,EN仍然为高电平,前端电源保持运行。此时即使按键放开也不会影响电源运行。
开机->未开机时
- MCU将来自MCU的信号拉低或浮空,Q2关断;
- 若按键未按下,D1右侧节点相当于悬空(NC);
- R2右侧节点相当于悬空(NC),Q1的G极被R1上拉至VIN,Vgs=0V,Q1关断;
- 去EN脚的信号被R4下拉至GND,EN为低电平,前端电源关断。
注意:若用户此时按住了按键,将无法关机。
适用于MCU的简易单键电源开关设计
